
WASHINGTON — The Space Force should “embrace its exceptionalism” and push Congress and the Trump administration to allow the service to forge new ways of doing business — from how it buys kit to how it trains Guardians to how it defines its missions, according to a new policy paper from the American Enterprise Institute (AEI).
“[T]he Space Force is fundamentally different from the other services, and it should not settle for being bound by the same rules, processes, and constraints,” asserts author Todd Harrison, a senior AEI fellow and long-time military space policy guru.
The paper, “Embracing Space Force Exceptionalism,” is a chapter from AEI’s 2025 book, Affording Defense: Investing in American Strength to Confront a More Dangerous World, edited by Mackenzie Eaglen.
Urging the Space Force to “be more aggressive” in breaking the mold set by its sister services, Harrison argues that the newest military service “is better positioned to take on new missions in a multiple theater force-planning construct.” Such new missions include not only ones necessitated by adversary advances in space power, such as “offensive and defensive counterspace,” but also “existing missions that can be better performed from space than from other domains” in heavily contested environments, such as detecting, tracking and targeting enemy forces on the ground.
Harrison also posits a fundamental reshaping of the Space Force’s organizational structure that would group command units around mission-specific areas such as satellite communications or positioning, navigation and timing.

The paper makes seven major recommendations:
- Create a Commission on Reforming the Space Force Personnel System. This should include eliminating the difference between the officer corps and enlisted grades, the paper elaborates.
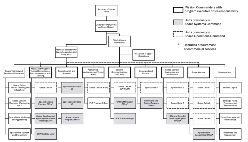
- Combine Space Systems Command (SSC) and Space Operations Command (SpOC). The goal would be to create a new new organizational structure combining acquisitions and operations “aligned around mission areas.” A senior Space Force official on Monday endorsed the idea of getting Guardians to think about their roles within “mission areas” rather than their “functional expertise.” Indeed, the service already has put into place a kind of prototype structure for such a change, called integrated “Mission Deltas,” for some areas of activity that are staffed by operators as well as acquisition personnel responsible for maintenance.
- Halt the establishment of Space Futures Command. The paper argues that in addition to combining acquisition and operations activities under one command structure, personnel charged with looking at future needs should be integrated as well. “Having separate commands for acquisition, operations, and future concept development is counterproductive to innovation,” the paper asserts. Several Space Force officials have told Breaking Defense that while former Air Force Secretary Frank Kendall signed off on the creation of Space Futures Command and named Maj. Gen. Dennis Bythewood as its head, activation of the command was halted by the incoming Trump administration pending a re-look at the concept of “great power competition.”
- Restructure the Space Force budget around mission areas rather than life cycle phases.
- Ensure operators, analysts, engineers, and acquirers are physically located together within mission areas.
- Update DODD 5100.01 to better articulate the Space Force’s roles and missions. Department of Defense Directive (DODD) 5100.01, “Functions of the Department of Defense and Its Major Components,” was given a “hasty update” following the creation of the Space Force in 2019, the paper explains, that only “lists five vague and overlapping functions for the service that are inconsistent with subsequent doctrine and terms of reference.”
- Create an undersecretary of the Air Force for space to serve as the senior civilian for the service.
“Congress and the White House recognize that the Space Force is different, and the public assumes it is different, but the Space Force itself has not fully accepted its uniqueness. The Space Force is the exceptional service, and Space Force Exceptionalism should be the heart of its culture, values, and vision,” Harrison concludes.